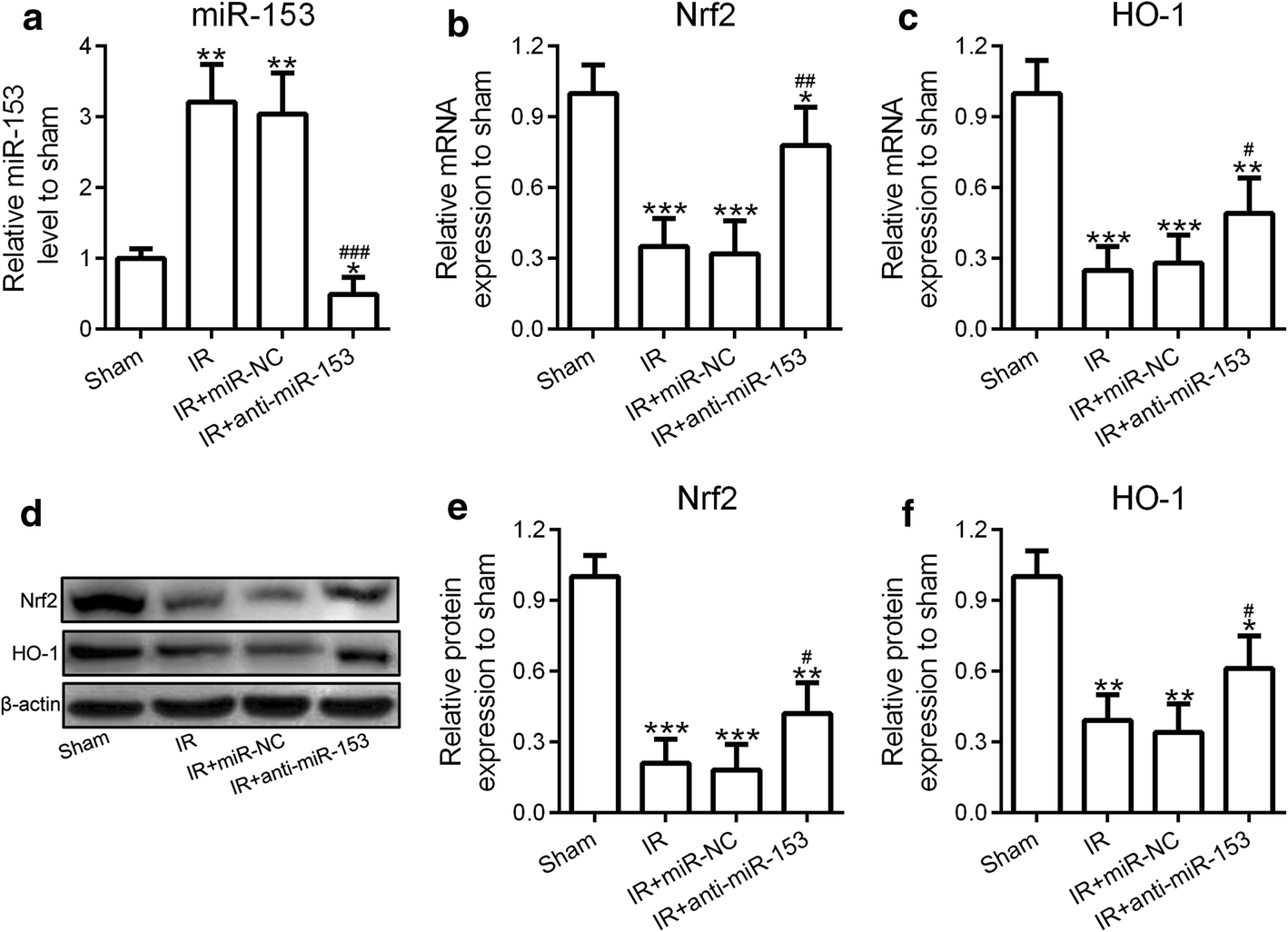
Fig. 6

Nrf2/HO-1 signaling was involved in miR-153-mediated I/R-induced cardiomyocytes apoptosis. Rats were received intramyocardial injection of saline (sham and I/R group), adenovirus-expressing miR-nonsense control (miR-NC), or anti-miR-153. Then, these rats were subjected to I/R treatment. a–c The expression levels of miR-153 and mRNA levels of Nrf2, HO-1 were analyzed by qRT-PCR. The protein levels of Nrf2 in four groups of rats were measured by western blotting assay (d). The results were quantified by image J software (e, f). n = 8 for each group. Experiments have repeated for three times independently. Data are presented as mean ± SD. *p < 0.05, **p < 0.01, and ***p < 0.001 compared to sham group. #p < 0.05, ##p < 0.01, and ###p < 0.001 compared to IR group